Strategic design for government COUNTRY healthcare tactical influence:

A proposal for a self-calibrating competitive health system in the US.
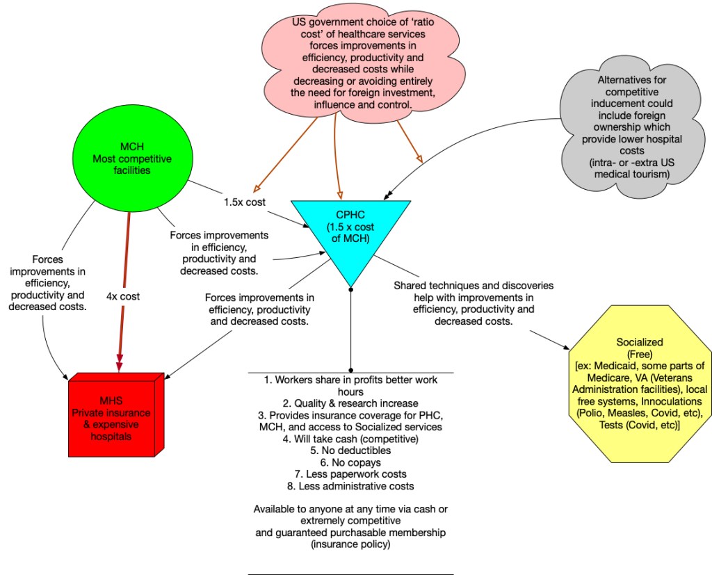
(1) The prices for the Most Competitive Healthcare (MCH) such as SCO (Surgery Center of Oklahoma) and Green Imaging (radiology) are around 25% of the costs of the major hospital systems (MHS) *
(2) A Coordinated Public Healthcare Cooperative (CPHC) backed by the government could guarantee the same services for 1.5 times the cost of these low cost providers. That’s still less than half that of the large hospital corporations. The CPHC is for-profit, but the profits go to clinical personnel, research and improvements – no venture capitalists, etc.
(3) This would create cost competition for the larger providers, and possibly (probably) create a profit for the CPHC.
(4) The CPHC should continually re-establish its prices based on those of the MCH. The 1.5 multiplier is just a starting point. Over time it could be adjusted so as to put continuous downward pressure on the MHS and encourage them to become more efficient and productive.
(5) This system might naturally cause some of the MHS to breakup due to the greater productivity and efficiency from better management of individual hospitals within an MHS.
(6) IF the CPHC is run as well as the MCH, the surplus (profit) could be used to pay higher wages to the healthcare employees. This would create upward pressure for wages in the MHS.
(7) The CPHC can expand or contract in locations as prices and productivity change.
(8) The CPHC deals directly with the patient or patient’s employer–not insurance companies…. [Need to think this through a bit more… depends on hassle factor with payor.]
* The CPHC prices could be based on any other country’s healthcare system costs if the desire was to compete internationally.
+ The CPHC could also create cost and productivity pressure on the VA system.
º The CPHC knowledge skills, techniques, and strategies would be shared with everyone (competitors). The goal of the CPHC is to create a ‘better’ and more efficient healthcare system for the entire community.
Graphical representation of beginnings of ‘Conceptual Framework of Managment Accounting’ by the IMA taskforce:

How healthcare integrates advances in technology:

